Le forum Audiovintage est privé.
En tant qu'invité, vous avez accès à certaines rubriques uniquement, l'ajout de nouveaux membres n'est pas possible pour le moment.
En tant qu'invité, vous avez accès à certaines rubriques uniquement, l'ajout de nouveaux membres n'est pas possible pour le moment.
Kit Focal C800
-
Moravec
- Membre honoraire
- Messages : 106
- Enregistré le : ven. 14 sept. 2012 13:15
- Localisation : Les Mauges
- Contact :
Re: Folie des grandeurs
Dernière nouvelle du front : j'ai enfin réussi à mettre la main sur une paire de 10K617 (les vrais boomers des Antéa donc) ; ils sont "mint" et encore dans leur carton d'origine.
Ils doivent arriver dans Les Mauges cette semaine encore.
Yapluka !
Ils doivent arriver dans Les Mauges cette semaine encore.
Yapluka !
Jean.
- Arch Stanton
- Super membre
- Messages : 554
- Enregistré le : jeu. 1 août 2013 20:27
- Localisation : Tarn
Re: Folie des grandeurs
Au boulot !
-
Moravec
- Membre honoraire
- Messages : 106
- Enregistré le : ven. 14 sept. 2012 13:15
- Localisation : Les Mauges
- Contact :
Re: Folie des grandeurs
Ils sont arrivés à bon port !
- Fichiers joints
-
- Focal10K617.3.jpg (48.3 Kio) Vu 4679 fois
-
- Focal 10K617.2.jpg (46.88 Kio) Vu 4679 fois
-
- Focal 10K617.1.jpg (51.64 Kio) Vu 4679 fois
Jean.
- damien
- Membre no life
- Messages : 3989
- Enregistré le : mer. 9 févr. 2011 16:02
- Localisation : Nancy
Re: Folie des grandeurs
Le projet avance tout doucement! 
Damien
Cherche 1 haut-parleur pioneer pax15b / pax38b
Cherche 1 haut-parleur pioneer pax15b / pax38b
- phil
- Membre no life
- Messages : 2416
- Enregistré le : dim. 10 janv. 2010 13:57
- Localisation : proche nantes 44
- phil
- Membre no life
- Messages : 2416
- Enregistré le : dim. 10 janv. 2010 13:57
- Localisation : proche nantes 44
Re: Folie des grandeurs
je viens de feuilleter ton site sur le projet Antea. superbe boulot de modélisation.
y'a une erreur dans le filtre sur la position de la self pour la cellule aigue.
y'a une erreur dans le filtre sur la position de la self pour la cellule aigue.
Phil.
-
Moravec
- Membre honoraire
- Messages : 106
- Enregistré le : ven. 14 sept. 2012 13:15
- Localisation : Les Mauges
- Contact :
Re: Folie des grandeurs
YEP ! C'était pour voir si quelqu'un suivaitphil a écrit :je viens de feuilleter ton site sur le projet Antea. superbe boulot de modélisation.
y'a une erreur dans le filtre sur la position de la self pour la cellule aigue.
Pour en revenir à ces filtres, les voici enfin montés.
Chaque filtre est en deux parties :
1. médium/aigu : le plus long (1,50 kilos) ;
2. basse : le plus petit mais le plus costaud (2,50 kilos).
Chaque filtre sera installé dans un "écrin" en bois ; toutefois la façade avant sera en verre.
Mais dans l'immédiat, place aux photos.
Jean.
- damien
- Membre no life
- Messages : 3989
- Enregistré le : mer. 9 févr. 2011 16:02
- Localisation : Nancy
Re: Folie des grandeurs
La vache!
Y'en a pour 5 kilos par filtre non??
Superbe boulot. Il va falloir soigner ébénisterie désormais
Y'en a pour 5 kilos par filtre non??
Superbe boulot. Il va falloir soigner ébénisterie désormais
Damien
Cherche 1 haut-parleur pioneer pax15b / pax38b
Cherche 1 haut-parleur pioneer pax15b / pax38b
-
6336A
Re: Kit Focal C800
Bonjour
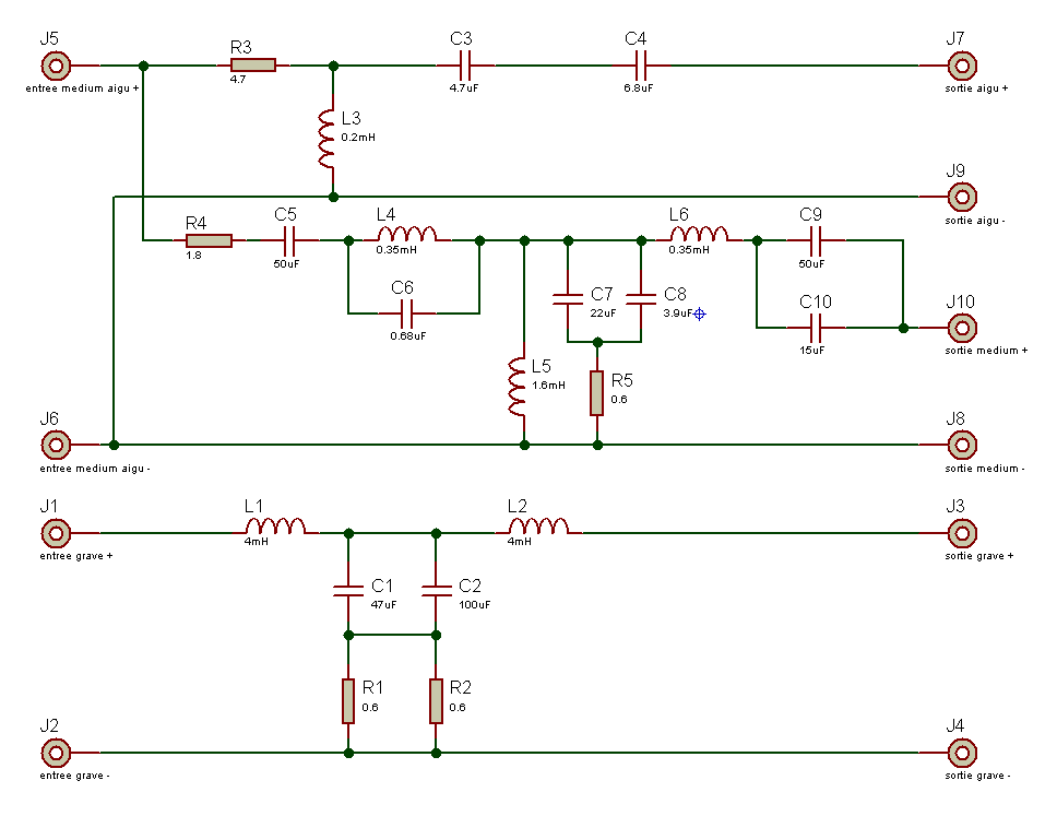
Je suppose que le filtre ci dessus est celui-ci ?
Si c'est le cas, il y a une erreur dans le passe-haut du tweeter : La self L3 de 0,2mH doit se placer entre C3 et C4 et la masse, pour former un 18db/oct.
Je suppose que le filtre ci dessus est celui-ci ?
Si c'est le cas, il y a une erreur dans le passe-haut du tweeter : La self L3 de 0,2mH doit se placer entre C3 et C4 et la masse, pour former un 18db/oct.
-
Moravec
- Membre honoraire
- Messages : 106
- Enregistré le : ven. 14 sept. 2012 13:15
- Localisation : Les Mauges
- Contact :
Re: Kit Focal C800
Bonsoir,
Bravo, tu as l’œil du tigre...
Le vieux plan auquel tu fait allusion présentait effectivement cette erreur !
Mais le bon plan nous donne cette configuration (certains composants étant doublés, voir triplés pour une meilleure optimisation) :
Bravo, tu as l’œil du tigre...
Le vieux plan auquel tu fait allusion présentait effectivement cette erreur !
Mais le bon plan nous donne cette configuration (certains composants étant doublés, voir triplés pour une meilleure optimisation) :
Jean.
